(欢迎您)注销
当前位置: 首页>政务公开>政府信息公开>法定主动公开内容>重大民生信息>社会保障>实施情况

“社保迎来第六险”冲上热搜,你关心的问题答案都在这里

发布时间:2026-03-11 15:57
发布时间:2026-03-11 15:57
字号: [小] [大] 【打印正文】
分享到:

近日,“社保迎来第六险”话题冲上微博热搜引发网友广泛关注。而热搜中提到的“第六险”,就是长期护理保险,核心作用是为长期失能人员提供基本生活照料和与之密切相关的医疗护理服务,通过社会共担机制减轻家庭护理压力。

“十五五”规划建议提出,推行长期护理保险。那么,市民应该如何申请、享受需要达到什么条件、标准是什么,今年重庆又有何新举措?你关心的问题答案都在这里。

护理服务项目确认表。 市医保局供图

重庆长期护理保险今年将覆盖全民

国家卫生健康委数据显示,我国失能失智老人已超4500万,平均每6名老年人中就有1名需要长期照护。

根据国家医保局的数据,“长护险”试点近十年以来,已覆盖全国约3亿人,累计惠及超330万名失能群众,年人均减负1.2万元,基金支出超千亿元。

数字背后,是制度对“一人失能、全家失衡”照护痛点的精准回应。

在今年召开的2026年全市卫生健康、医疗保障、药品监管工作会上,市医保局有关负责人表示,今年重庆将建立覆盖全民的长期护理保险制度,预计全年惠及100万人次以上。

“此前长期护理保险覆盖的对象是参加我市城镇职工基本医疗保险的人员,今年将把参加居民医保的人员也纳入其中,形成覆盖全民的长期护理保险制度。”市医保局有关负责人介绍,重庆将健全与“长护险”特点相适应的支付机制和监管措施,支持引导基层医疗机构等提供护理服务。

如何申请、怎么办理?看过来→

“申请长期护理保险,首先需要满足四个方面的申请资格。”市医保局有关负责人介绍,首先,申请时参保人需连续参加重庆职工医保24个月(含),其次参保人需满足经医疗机构或康复机构规范诊疗、失能状态持续6个月(含)以上,此外,根据《长期护理失能等级自评表》,参保人的自行评估需达到C、D、E、F、G级,最后参保人与最近一次评估结论时间间隔需达到6个月(含)以上。

长期护理保险失能评估申请有线上线下两种方式。

前往线下办理的参保人或代理人,可前往各区县长期护理保险经办机构服务窗口现场提交或邮寄纸质材料。

若选择线上,参保人或代理人可下载“国家医保服务平台App”,在“重庆专区-长护险专区”中提交申请自主办理。

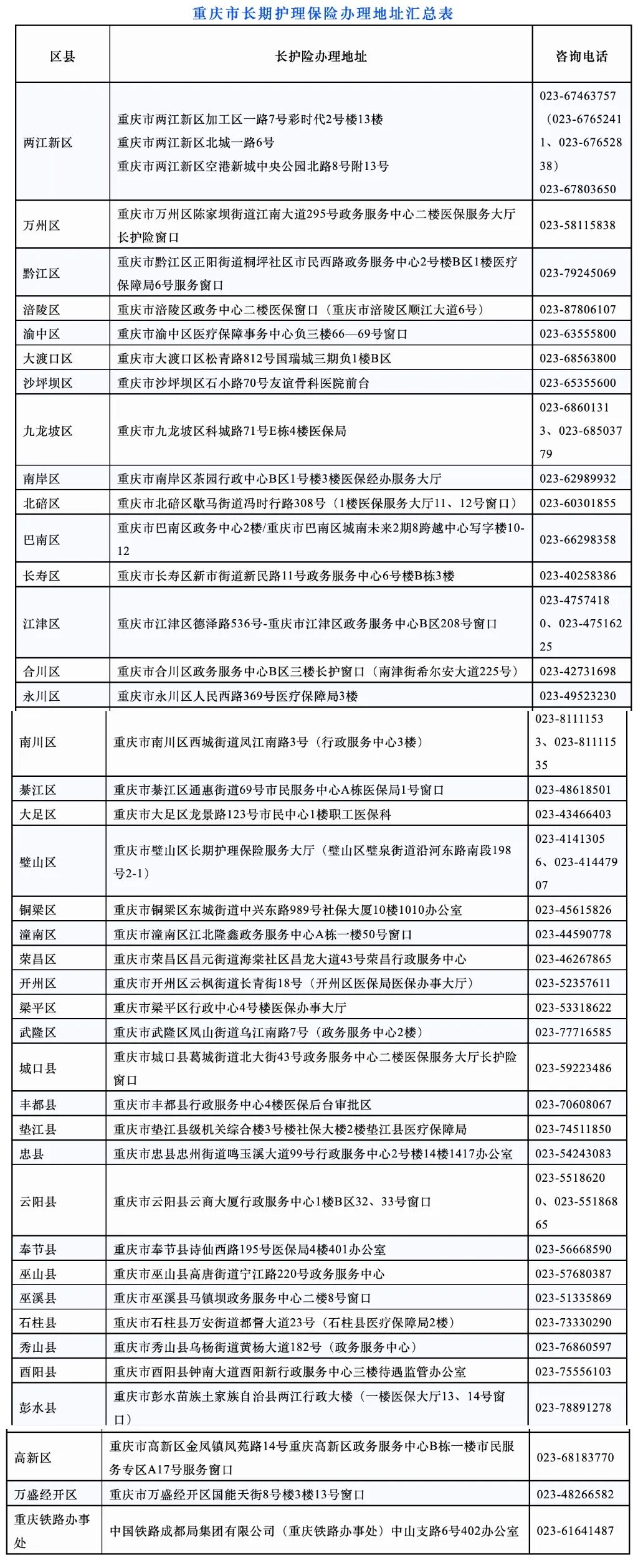
重庆市长期护理保险办理地址汇总表。市医保局供图

2026年重庆以个人身份参加长期护理保险怎么缴费?标准是什么?

市医保局相关负责人介绍,2026年,以个人身份参加职工医保人员和正常享受职工医保退休待遇人员长期护理保险缴费标准为147元/年·人。

需注意的是,以个人身份参加职工医保一档人员按年一次性缴纳;其余人员通过个人账户代扣代缴。

2026年以个人身份参加城镇职工医疗保险、长期护理保险缴费标准。市医保局供图

您即将离开“重庆市人民政府网站”