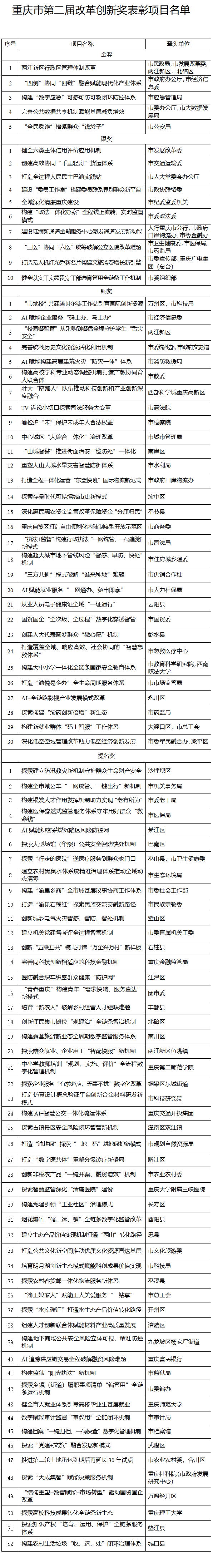
3月30日,重庆市进一步全面深化改革推进大会召开。同日,重庆市第二届改革创新奖表彰项目名单发布。
本届改革创新奖共评选出金奖5项、银奖10项、铜奖30项、提名奖52项。获奖项目涵盖经济发展、超大城市现代化治理、民生保障等关键领域,集中展现了现代化新重庆建设进程中全面深化改革的创新成效。
聚焦高质量发展,重庆涌现出像AI赋能企业服务“码上办、马上办”“四侧”协同“四链”融合赋能现代化产业体系、壮大“陪跑人”队伍推动科技创新和产业创新深度融合等优秀项目。
在超大城市现代化治理方面,中心城区“大综合一体化”治理改革项目,打破以往城市管理条块分割、多头执法的壁垒,持续破解“看得见、管不着”、治理能力难提升等难题;构建超大城市地下管线风险“智感、早防、快处机制”项目,让城市地下安全看得见、管得着;完善公共数据共享机制赋能基层减负增效项目,让数据多跑路,推动基层治理更精准、高效。
“全民反诈”捂紧群众“钱袋子”“校园餐智管”从采购到餐盘全程守护学生“舌尖安全”、AI赋能就业服务“一网通办、免申即享”、从业人员电子健康证全域“一证通行”、构建新就业群体“码上智服”工作体系……民生保障领域的一系列暖心改革创新项目,让群众可感可及。

