“零次跑”、“多表合一、一表申请”、“一窗受理、并行办理”……7月16日,重庆市人力资源和社会保障局官网发布消息显示,重庆市人力资源和社会保障局等5个部门关于印发《高效办成退休“一件事”工作实施方案》的通知,重庆加快推动高效办成退休“一件事”工作落地见效,结合工作实际,制定相关实施方案。

方案提到,从人民群众视角出发,以持续优化营商环境为导向,紧扣“高效、办成”目标,聚焦人社、公安、医保、卫生健康、住建等部门退休业务办理场景,实现人社退休业务办理、独生子女父母增发基本养老金、基本医疗保险视同缴费缴费年限认定、退休提取住房公积金、户籍信息确认等9项关联性强的事项全部联办,通过业务协同、模式创新和技术赋能,精简规范业务表单、去重合并办理材料、重构优化业务流程、打通业务系统壁垒、电子化审批结果,实现业务表单多表合一、线上一网申请、材料一次提交。依托市政府一体化智能化公共数据平台,实现退休审批结果信息及电子表单跨部门共享应用,个人身份信息、参保信息、户籍信息等数据共享调用,提升退休“一件事”服务事项标准化、规范化和便利化。
人力社保部门牵头 多部门分工合作
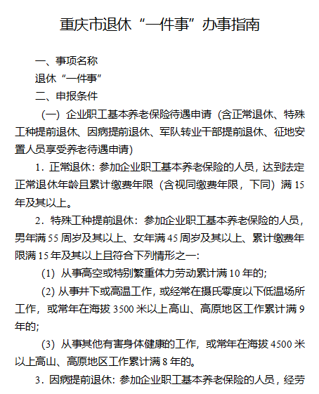
其中,人力社保部门负责牵头推进退休“一件事”改革工作,制定工作方案,集成事项清单,精简办事材料,整合业务表单,统筹推动系统迭代升级工作。负责退休“一件事”事项清单中“参保人员达到法定退休年龄领取基本养老保险待遇资格确认”“基本养老保险视同缴费年限认定”“特殊工种提前退休核准”“因病或非因工致残完全丧失劳动能力提前退休(退职)核准”“新增退休人员养老待遇核定发放”等工作。
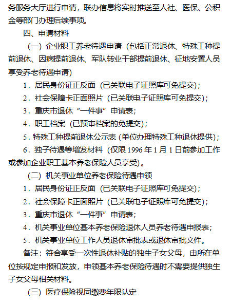
医保部门负责退休“一件事”事项清单中“基本医疗保险视同缴费年限认定”工作。接收人社部门推送的退休办理结果信息及电子表单,对退休人员的基本医疗保险视同缴费年限进行核定。
住建部门负责退休“一件事”事项清单中“离休、退休提取住房公积金”工作。接收人社部门推送的退休办理结果信息,为退休人员办理住房公积金提取业务。
卫生健康部门负责指导乡镇人民政府、街道办事处核实独生子女父母等信息。
公安部门负责提供人员户籍信息。
线上一次申请,全部事项一次办结
方案中提到“减少跑动、精简材料”等改革举措。
具体如一窗受理减少跑动,退休“一件事”所涉及的具体事项全部纳入“渝快办”平台集约管理,并入驻政务服务中心集中办理,全面构建“窗口端、网端、掌端”服务新格局。申请人线上一次申请,全部事项一次办结,群众到人社、住建、医保等部门“来回跑”变成“零次跑”,线下一窗申请只需跑一次。
数据共享精简材料,按照“多表合一、一表申请”要求,对退休“一件事”具体事项涉及的申请表单进行整合,形成一张退休“一件事”联办表。强化数据共享,申请材料一次提交,多部门共享互用,办理结果信息及电子表单部门间自动推送,并推动实现电子证照材料免提交。
部门协同重构流程,按照高效集成的要求,重构退休“一件事”流程,优化完善各环节的办理条件、申请材料、办理时限、办理结果等基本要素,所有事项实现“一窗受理、并行办理”。构建市、区(县)两级纵向贯通、各职能部门横向协同的工作模式,全面实行退休预审,减少重复环节,压缩办理时限。
附件:




附件:

您即将离开“重庆市人民政府网站”
